<この記事の著者>
ばんか(bamka) - Tech Team Journal
Web制作会社の会社員(Webディレクター)として働きつつ、個人でブログ/メディアライターとしても活動するパラレルワーカー。
ChatGPT等AIを公私で駆使し、ITツール・ガジェットを用いて人々の生活をより豊かにするための活用術を提供するブログも運営。
今までやってきたタスク管理が、なんだかうまく回らなくなってしまった。あるいは、もっとずっと前から違和感を覚えながらタスク管理をしていた。
そんなとき、どうやって軌道修正をしたらいいでしょうか。
単純にツールを乗り換えるだけで済む場合もありますが、そもそもの管理の方法が自分のライフスタイルにマッチしていないのかもしれません。
私も何度かタスク管理の手法やツールを乗り換えてきたので、その経験を踏まえて、手順や方法をお話ししようと思います。

【目次】

1.今までのやり方は一度捨てる
まず前提として、今のやり方はすべて捨てて、まっさらな状態から始めることをオススメします。
今使っているツールから他のツールに切り替えたり、タスク管理の手法を変えてみたりと、新しい方法を試みるのは大切です。
ですがタスク管理がうまく回らなくなってしまったときは、中途半端にカスタマイズしても効果を感じにくく、結局あまり馴染まないままになるケースが多いです。
したがってタスク管理のやり方を変えるときは、現在抱えているタスクを一箇所に集めて、再度組み立てていくのがいいでしょう。
この記事は、ITエンジニア向け国内最大の転職・就職・学習プラットフォーム「paiza」を運営するpaiza株式会社がお届けしています。
https://paiza.jp/paiza.jp
2.今のタスク管理の課題と役に立っていない機能を探す
タスク管理の方法を変える前に、まずは今の課題と使っていない機能について考えます。それによって、タスクにおいて自分は何を管理しなければならないのかを認識できるようになり、最適なツールや手法を選ぶ役に立ちます。
たとえば私は以前「Remember The Milk」というツールを使って、タスクをリスト化して管理していました。カテゴリやタグ、期日など、タスクに属性を付与することで、タスクの見逃しや期限遅れを防ごうと考えました。
しかししばらく運用してみると課題が出てきました。自分の抱えているタスクのボリュームや、そのタスクの進捗具合・ステータスを認識しづらく、全体像のわからない不安ばかりを抱えるようになってしまったのです。
そこで初めて、私にとって重要なのは、自分が抱えているタスクの全体総量と優先順位、そしてタスクのステータスであると気づいたのです。
タスク管理において重要視されるポイントは、その人のタスクの種類・立場・職種・役割など、さまざまな要因によって異なります。まずは自分にとって “タスクの何を管理したいのか” を理解する必要があります。
ただこれは「やってみなければわからない」というのが正直なところなので、何度も試行錯誤を繰り返しながら、ポイントを見つけていきましょう。
3.最適な運用手法とツールを選定する
上記の通り、自分の抱えているタスクの全体像を把握しづらくなってしまいました。そこでタスク管理の手法をカンバン方式に変更しました。
カンバン方式は、タスクを「カード」として書き出し、それを大きなボードに配置して管理する手法。ボードには「Todo」「Doing」「Done」などとセクションがわかれているので、タスクの進捗に合わせてカードを移動させます。

この手法のメリットは、自分が抱えているタスクのボリュームと、そのタスクの状態が視覚的にわかるところ。期限などの情報も付属させられますが、主にはタスクのステータスの把握に役立ちます。
これを実現するために使用したのが「Todoist」。シンプルながら洗練されたデザインで非常に使いやすいのが特徴です。
カンバン方式・リスト方式の切り替えができたり、プロジェクト・ラベル・優先度などの属性をタスクに付与できたりと、機能が豊富。個人的には「タスク管理に困ったら、とりあえずTodoistでトライするのが吉」とすら思っています。
運用手法とツール選びのコツは、最小限のところから始めること。
タスクひとつに対して、あれこれと情報をくっつけすぎると、タスクの管理や整理に多大な時間が掛かるようになってしまいます。その結果、管理自体が目的になってしまい、「タスクに手を付けるのが億劫」「タスク管理ツールを開くのも嫌になる」という悪い結果を招きかねません。
まずは必要最低限のところから始めるのがオススメ。運用を進めていく中で必要に迫られたら、徐々に機能を追加していくのがいいでしょう。
典型例がNotionです。どこまでも自由にカスタマイズできるからこそ、自分なりのスタイルが確立する前に使い始めてしまうと、管理が複雑になりすぎて長続きしなくなる恐れがあります。
4.Inboxにすべての情報を集約する
運用手法とツール選びが終わったら、具体的にタスクの管理を始めていきます。
オススメなのが「Inbox手法」。
どこでもいいですし、なんでもいいので、まずは「Inbox」という受け皿を用意します。そうしたら、頭の中にあるすべての物事をInboxの中に入れます。
タスクである必要はありません。「今度の週末、どうやって過ごそうかなぁ」「今度ChatGPTで小説でも書いてみよう」など、気になることやアイデアなど、何でもOK。とりあえず頭の中にあるものをすべてInboxの中に集約します。
これをする理由は、頭の中を空っぽにして、不安を取り除くため。すべてを視覚化して、外に吐き出すと、それだけで頭の中がスッキリして気分が晴れます。
そうやって穏やかな気持ちを作ってから、次の「Inboxの処理」に進みます。
5.Inboxの中身を処理する
「Inbox」には、自分のすべてが置かれている状態。逆の言い方をすれば、この「Inbox」の中身をキチンと整理整頓すれば、自分に関する情報をすべて管理できたといえます。
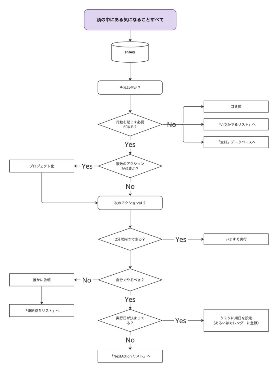
Inboxには行動を起こすべきタスクもあれば、ただの情報や思いつきのアイデアなど、さまざまな種類が混在しています。したがって、以下のフローチャートに沿って、これらを適切に処理していきます。

この整理術は「Getting Things Done(通称GTD)」と呼ばれる手法を踏襲しています。機械的に整理整頓できるため、考えたり判断したりする必要がありません。手間も時間も掛からないので、長年愛用しています。
このフローチャートに沿って処理すると、「タスク」と「資料」の切り分けが完了し、次に自分が着手するべきタスクがリスト化されます。
あとはこれらについて、どういう基準で優先順位を決めて実行するかを考えればOK。タスクをツールに登録していき、見失ったり、期日が過ぎないように管理していきましょう。
私は結局「メモ帳」によるバレットジャーナルを愛用中
上記の話の続きです。Todoistによるカンバン方式を続けていた私ですが、徐々にTodoistを開く回数が減っていきました。
そこで気づいたのは、私は「タスク管理ツールを開くのが嫌いなのだ」という事実です。
ツールを開くと、そこにはやるべきことが山積みになっている。その状態を目にするのがストレスになっていました。
今の自分に必要なのは、タスク管理の習慣化である。そう考えた私は原点に戻り、今はAppleの「メモ.app」によるタスク管理を始めています。
基本的な運用方法は「バレットジャーナル」を採用。箇条書きにしたタスクの中から、今日自分がやるべきタスクを選択し、それを元に一日を過ごしています。
ぜひ皆さんのオススメの管理手法やツールがあれば、コメントで教えてください!
(文:ばんか(bamka))
paizaでは、Webサービス開発企業などで求められるコーディング力や、テストケースを想定する力などが問われるプログラミングスキルチェック問題を提供しています。
スキルチェックに挑戦した人は、その結果によってS・A・B・C・D・Eの6段階のランクを取得できます。必要なスキルランクを取得すれば、書類選考なしで企業の求人に応募することも可能です。「自分のプログラミングスキルを客観的に知りたい」「スキルを使って転職したい」という方は、ぜひチャレンジしてみてください。
詳しくはこちら
